智能采矿工程专业实验教学安排
发布日期:2024-12-17 作者: 来源:
点击:
1.现代地质学(64学时)第四学期
2.岩体力学与工程(48学时)第四学期
3.矿山测量(40学时)第六学期
4.井巷工程与智能化挖掘技术(48学时)第六学期
5.矿山压力与智能感知控制(48学时)第六学期
6.矿业大数据与云计算(48学时)第五学期
7.采矿综合能力实训(4学时)第六学期

8.矿井智能通风与安全(48学时)第七学期

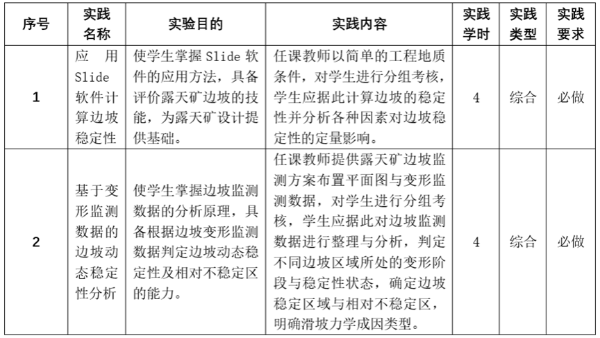
9.露天矿边坡稳定与智能控制(48学时)第七学期
10.液压传动与采矿智能装备(64学时)第五学期
11.物联网与人工智能(32学时)第五学期